英国365集团公司

...
...
站点导航
  • 首页
  • 英国365概况
    • 学院简介
    • 现任领导
    • 机构设置
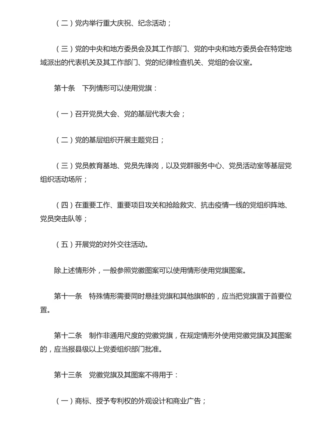
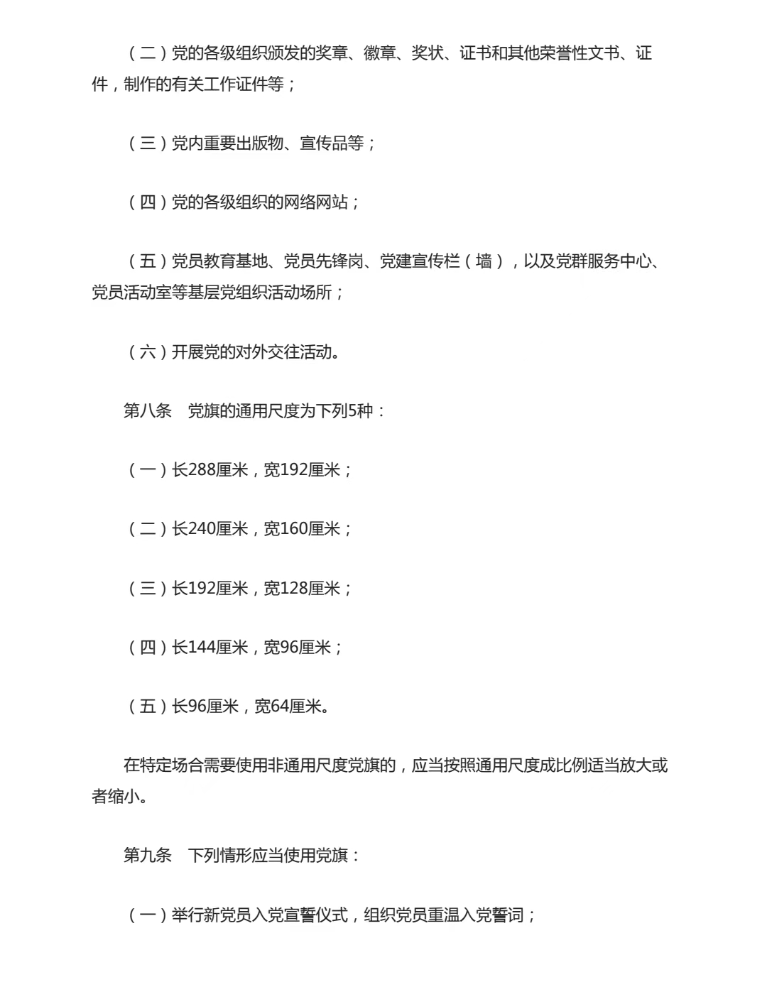
    • 专业介绍
  • 师资队伍
    • 马克思主义基本原理教研室
    • 毛泽东思想和中国特色社会主义理论体系概论教研室
    • 习近平新时代中国特色社会主义思想概论教研室
    • 思想道德与法治教研室
    • 中国近现代史纲要教研室
    • 专业课教研室
    • 形势与政策教研室
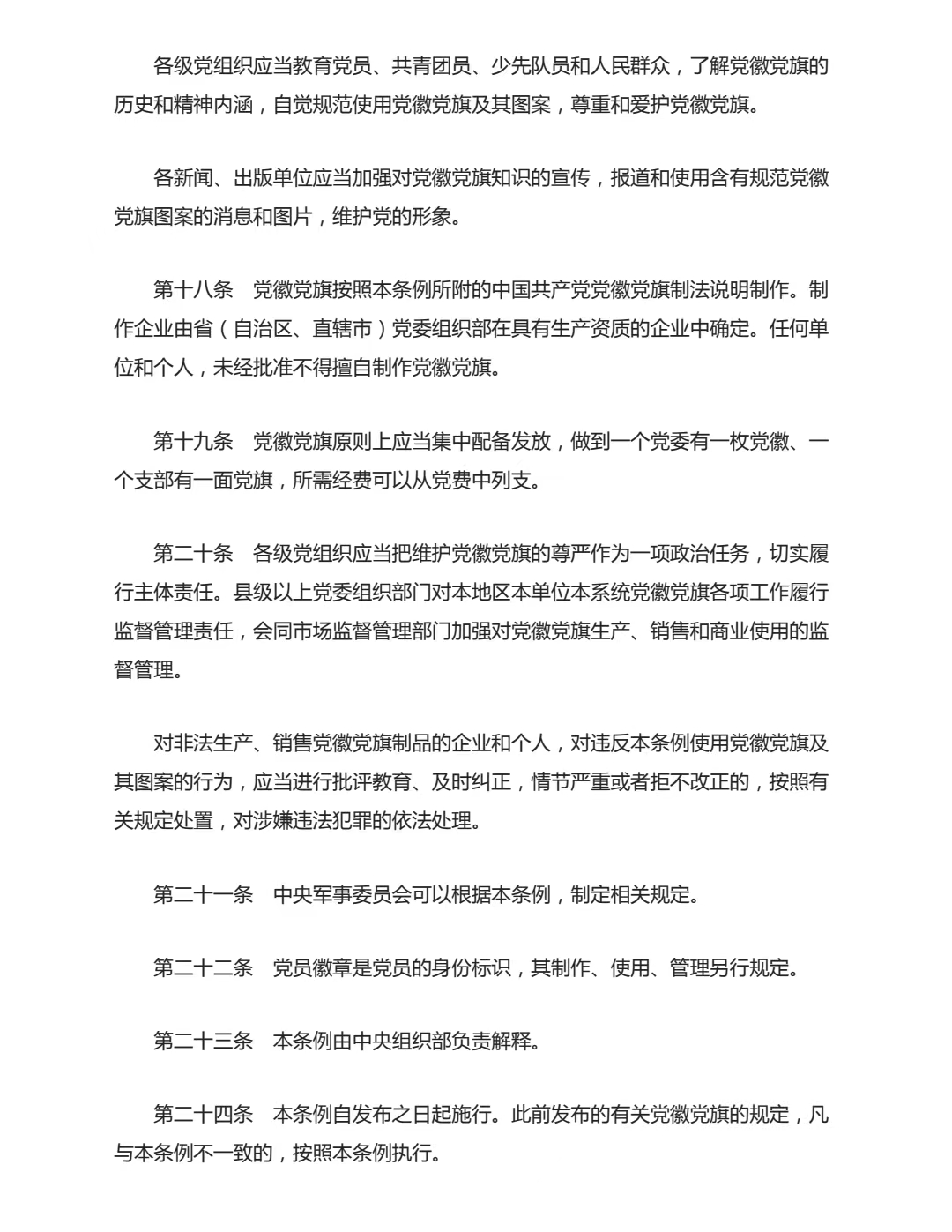
    • 研究生教学部
  • 党建工作
    • 党建动态
    • 习语金句
    • 双带头人
  • 人才培养
    • 人才培养
    • 社团概况
  • 招生就业
    • 招生工作
    • 就业工作
  • 英国365
    • 胶东红色文化研究中心
    • 四史学习教育研究中心
    • 思政课名师工作室
  • 金课建设
    • 中国近现代史纲要
    • 思想道德与法治
  • 校友之家
    • 校友之家
  • 新版首页

党建工作

党建动态

习语金句

双带头人

党建工作

党建动态

习语金句

双带头人

中国共产党党徽党旗条例

2022年02月14日 07:58   点击:[]


上一条:党章词条
下一条:中国共产党普通高等学校基层组织工作条例
  • ... 友情链接:
  • 人民网
  • 全国哲学社会科学工作办公室
  • 中国社会科学网
  • 马克思主义研究网
  • 理论中国
  • 365英国上市公司在线

地址:山东省烟台市芝罘区红旗中路186号 邮编:264025 电话:0535-6672404 传真: 0535-6672404

版权所有 365英国上市(中国区)集团官方网站-Official website

鲁ICP备号:09096634 鲁公网安备 37060202000109号